-
DMTGVDLS850立式加工中心 高刚性高效率 工厂直发
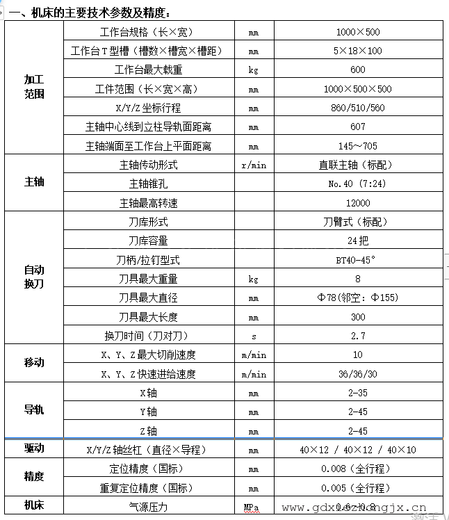
详细信息| 询价留言品牌:DMTG 类型:加工中心 控制形式:数控 布局形式:立式 是否库存:是 型号:VDLS850 重量:5600 Kg 主电机功率:7.5 kw 主轴转速范围:12000 rpm 工作台尺寸:1000*550 mm 主轴锥孔锥度:BT40 T型槽数目:5 作用对象:五金 作用对象材质:金属 适用范围:通用 适用行业:通用 作用对象材质:金属 适用范围:通用 
丰堡FTM-4TNC四工位数控铣床 高效率,省时省力省成本
本机床结构紧凑,体积小,灵活性高,铣头能左右回转90°,前后能回转45°,滑枕不仅能前后伸缩,并可在水平内作回转。因而大大扩大了机床的有郊工作范围。*床身采用米汉纳铸铁,树脂砂翻模工艺铸造而成,并经由退火处理,内腔蜂巢形加强筋结构,增加机身钢性,不变形,稳定性佳。
*主轴采用铬组合金刚制作,经调质热处理精密研磨,并配以精密级轴承组合,切削力强且精度特佳,主轴锥孔径向跳动控制在0.002mm内,主轴轴向跳动控制在0.003-0.005mm.
*立铣头采用独特倒吊式设计,精度绝佳,操作简便,刹车容易。
*三轴螺杆之螺帽采用高级磷青铜制成,耐磨性佳,使用期长。X、Y轴滑道经高周波处理,耐磨性佳,增强使用寿命,X、Y轴界面贴附(Turcite"B")耐磨片,磨损率小,经久耐用。
*工作台面经淬火,加硬后精密研磨,不易变形,配备手动油泵,对工作台,升降台道轨集中润滑,永保滑道顺畅。


................................................................................................................................................................................................................
....................
-
-
产品搜索
联系方式
- 联系人:王国勤
- 电 话:0769-82879459
- 手 机:13450028260
- 传 真:0769-89026009
- 邮 箱:13631769379@139.com
- 邮 编:523400
- 地 址:东莞市寮步镇富竹山富东四巷16号
- 网 址: https://wang5186.cn.goepe.com/
http://www.gdxiezhongjx.cn









